Product Overview
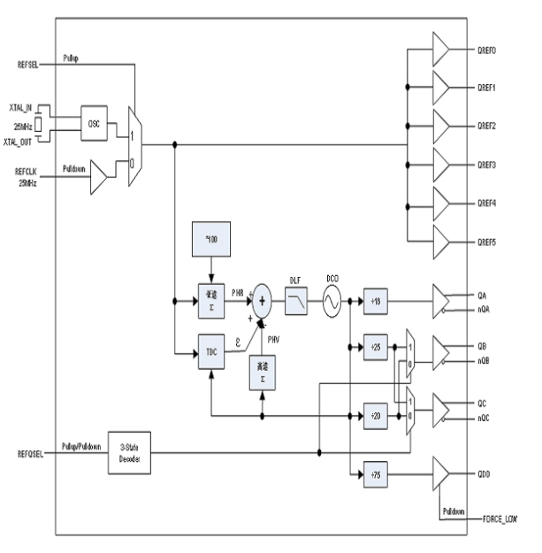
The AC1571 is a PLL-based clock generator for 5G base station applications. This chip utilizes fully digital phase-locked loop (PLL) technology to achieve optimal high-frequency, low-phase-noise performance, along with low power consumption and high PSRR.
Typical Applications:
Wireless base stations
Ethernet line cards, switches, and routers
SCSI, SATA, and PCI-Express
Low-jitter, low-phase-noise clock generator
Technical Indicators

| Main Features | |
| 7 single-ended LVCMOS outputs, 30Ω output impedance | 6 single-ended LVCMOS outputs, 25MHz frequency |
| 1 single-ended LVCMOS output with a 33.33MHz CPU clock signal | |
| 3 pairs of LVPECL outputs | 1 differential LVPECL output pair with an output frequency of 156.25 MHz |
| 2 selectable differential LVPECL output pairs with output frequencies of 100MHz and 125MHz | |
| Selectable external crystal or single-ended input source | |
| Crystal oscillator interface for a 25MHz crystal | |
| VCO frequency | 2.5GHz |
| RMS Phase Jitter at 125MHz, using a 25MHz crystal (12kHz-20MHz) | 0.188ps (typical) |
| Power Supply Noise Rejection (PSNR) | -70dB |
| Supply Voltage | 3.3v |
| Ambient Operating Temperature | -40°C to 85°C |
| 40-pin VFQFN Package | 6.0×6.0×0.85mm |
Related News
Atomic Clock Applications in Airport Operations
In the field of modern air transportation, the accuracy of time is not only a technical issue but also a key link related to safety. Among numerous high-precision timekeeping devices, atomic clocks, with their outstanding stability and precision, have become an indispensable technical support for airports worldwide. This article will delve into the
Learn More +Key Features of TCXO Crystal Oscillators
TCXO (Temperature Compensated Crystal Oscillator) automatically adjusts frequency to maintain stability across temperature changes, making it essential for precision applications like satellite navigation and communications.
Learn More +What is a TCXO? What are its functions?
In the manufacturing of electronic devices, the crystal oscillator is an indispensable component. Especially the Temperature-Compensated Crystal Oscillator (TCXO), which is widely used in many devices. So, what are the functions of a TCXO? This article will provide a detailed introduction from the following aspects.
Learn More +Advantages of Industrial-Grade Applications of Oven-Controlled Crystal Oscillators
In the industrial field, stability and precision are crucial. Oven-Controlled Crystal Oscillators (OCXOs), as precision electronic components, have gained widespread application due to their outstanding performance and stability. Let us delve into the significant advantages of OCXOs in industrial-grade applications.
Learn More +A Brief Discussion on the Application of Clock Generators in 5G Small Cells
With the rapid development of 5G technology, 5G small cells have become one of the key technologies for achieving intensive network coverage. In 5G small cells, clock generators play a crucial role. Starting from the application of clock generators in 5G small cells, this paper discusses their significance, application characteristics and challenge
Learn More +Working Principle of Crystal Oscillators
In electronic devices, crystal oscillators are crucial components that serve to stabilize frequencies in circuits. They are widely used in electronic systems such as microcontrollers, communication equipment, audio amplifiers, and timer modules, acting as key parts to ensure the stable operation of devices.
Learn More +BITS Synchronization Platform: The Unseen Backbone Powering Modern Digital Infrastructures
In the era of all-IP networks and digital transformation, precise time synchronization is the invisible backbone of every call, financial transaction, grid operation and data interaction. As legacy networks shift to packet-based architectures and technologies like 5G and smart grids demand ultra-high timing accuracy, the Building Integrated Timing
Learn More +Introduction to the Working Principle and Application Scenarios of TCXO
A Temperature-Compensated Crystal Oscillator (TCXO) is a type of crystal oscillator that enhances frequency stability through temperature compensation technology. Its core feature is the ability to automatically adjust the output frequency according to changes in ambient temperature, thereby ensuring the precision of clock signals. Compared with st
Learn More +Crystal Oscillator Industry Advantages
In the era of rapid technological advancement, the crystal oscillator, as a critical electronic component, plays an indispensable role across numerous industries. It serves as the "heart" of electronic devices, providing stable and precise frequency signals for various systems. Its unique industry advantages have established it as a highly sought-a
Learn More +How to Select a Suitable Clock Generator
In the field of precision electronic design, clock generators play a pivotal role. Like the heart of a system, they provide stable timing and accurate time references for digital systems. Whether in communication equipment, computer hardware, or embedded systems, high-quality clock signals are critical to ensuring performance and reliability. This
Learn More +E - Mail
Call Me
+86 173 6733 7390
Add.
No. 1376, Shunze Road, Nanhu District, Jiaxing City, Zhejiang Province
